Enneacontagon
In geometry, an enneacontagon or enenecontagon or 90-gon (from Ancient Greek ἑννενήκοντα, ninety[1]) is a ninety-sided polygon.[2][3] The sum of any enneacontagon's interior angles is 15840 degrees.
| Regular enneacontagon | |
|---|---|
![]() A regular enneacontagon | |
| Type | Regular polygon |
| Edges and vertices | 90 |
| Schläfli symbol | {90}, t{45} |
| Coxeter diagram | |
| Symmetry group | Dihedral (D90), order 2×90 |
| Internal angle (degrees) | 176° |
| Dual polygon | Self |
| Properties | Convex, cyclic, equilateral, isogonal, isotoxal |
A regular enneacontagon is represented by Schläfli symbol {90} and can be constructed as a truncated tetracontapentagon, t{45}, which alternates two types of edges.
Regular enneacontagon properties
One interior angle in a regular enneacontagon is 176°, meaning that one exterior angle would be 4°.
The area of a regular enneacontagon is (with t = edge length)
and its inradius is
The circumradius of a regular enneacontagon is
Since 90 = 2 × 32 × 5, a regular enneacontagon is not constructible using a compass and straightedge,[4] but is constructible if the use of an angle trisector is allowed.[5]
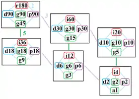
Symmetry

The regular enneacontagon has Dih90 dihedral symmetry, order 180, represented by 90 lines of reflection. Dih90 has 11 dihedral subgroups: Dih45, (Dih30, Dih15), (Dih18, Dih9), (Dih10, Dih5), (Dih6, Dih3), and (Dih2, Dih1). And 12 more cyclic symmetries: (Z90, Z45), (Z30, Z15), (Z18, Z9), (Z10, Z5), (Z6, Z3), and (Z2, Z1), with Zn representing π/n radian rotational symmetry.
These 24 symmetries are related to 30 distinct symmetries on the enneacontagon. John Conway labels these lower symmetries with a letter and order of the symmetry follows the letter.[6] He gives d (diagonal) with mirror lines through vertices, p with mirror lines through edges (perpendicular), i with mirror lines through both vertices and edges, and g for rotational symmetry. a1 labels no symmetry.
These lower symmetries allows degrees of freedom in defining irregular enneacontagons. Only the g90 symmetry has no degrees of freedom but can seen as directed edges.
Dissection

Coxeter states that every zonogon (a 2m-gon whose opposite sides are parallel and of equal length) can be dissected into m(m-1)/2 parallelograms. [7] In particular this is true for regular polygons with evenly many sides, in which case the parallelograms are all rhombi. For the regular enneacontagon, m=45, it can be divided into 990: 22 sets of 45 rhombs. This decomposition is based on a Petrie polygon projection of a 45-cube.
![]() |
![]() |
![]() |
![]() |
Enneacontagram
An enneacontagram is a 90-sided star polygon. There are 11 regular forms given by Schläfli symbols {90/7}, {90/11}, {90/13}, {90/17}, {90/19}, {90/23}, {90/29}, {90/31}, {90/37}, {90/41}, and {90/43}, as well as 33 regular star figures with the same vertex configuration.
| Pictures | ![]() {90/7} |
![]() {90/11} |
![]() {90/13} |
![]() {90/17} |
![]() {90/19} |
![]() {90/23} |
|---|---|---|---|---|---|---|
| Interior angle | 152° | 136° | 128° | 112° | 104° | 88° |
| Pictures | ![]() {90/29} |
![]() {90/31} |
![]() {90/37} |
![]() {90/41} |
![]() {90/43} |
|
| Interior angle | 64° | 56° | 32° | 16° | 8° |
References
- Greek Numbers and Numerals (Ancient and Modern) by Harry Foundalis
- Gorini, Catherine A. (2009), The Facts on File Geometry Handbook, Infobase Publishing, p. 57, ISBN 9781438109572.
- The New Elements of Mathematics: Algebra and Geometry by Charles Sanders Peirce (1976), p.298
- Constructible Polygon
- "Archived copy" (PDF). Archived from the original (PDF) on 2015-07-14. Retrieved 2015-02-19.CS1 maint: archived copy as title (link)
- John H. Conway, Heidi Burgiel, Chaim Goodman-Strauss, (2008) The Symmetries of Things, ISBN 978-1-56881-220-5 (Chapter 20, Generalized Schaefli symbols, Types of symmetry of a polygon pp. 275-278)
- Coxeter, Mathematical recreations and Essays, Thirteenth edition, p.141















